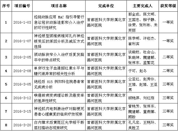
近日,根据北京市通州区人民政府《北京市通州区人民政府关于2016年度通州区科学技术奖励的决定》(通政发〔2016〕32号)文件精神,我院2016年度获得通州区科学技术奖一等奖两项、二等奖两项、三等奖四项,详列如下:

在此特向获奖的项目负责人及课题组成员表示祝贺!希望获奖的同志珍惜荣誉,再接再励,再创佳绩。同时,希望我院广大医务人员向获奖同志学习,不断提高自己的科研成果转化能力,为我院的整体科研水平做出更大的贡献!
京ICP备10216567号 京卫计网审[2015]第0059号
工信部链接:https://www.beian.miit.gov.cn
版权所有:首都医科大学附属北京潞河医院(潞河医院)
地址:北京市通州区新华南路82号
电话:010-69543901 医疗机构医保代码:12110001 技术支持:
京ICP备10216567号 京通公ICP备1102230048号 京卫计网审[2015]第0059号

